uProcesorové konstrukce
Tento zobrazovač vznikl jako nástupce všech předchozích zobrazovačů pro velké displeje. Je zde použit výkonnější procesor, což umožnilo přidat další funkce a hlavně do budoucna možnost aktualizace firmware pomocí jednoduché aplikace. Nyní je možno se zobrazovačem komunikovat a měnit jeho konfiguraci pomocí příkazů a zároveň z něho vyčítat provozní data.

| Napájecí napětí | 12V/DC |
| Odběr proudu | cca 200mA (záleží na použitých diodách, MAX je 0,5A) |
| Komunikační rozhraní | UART konfigurovatelný AT příkazy (default 19,2kbps) |
| Zobrazované znaky | 16 znaků (“NIC“, 0-9, -, L, P, E, U) platí pro základní verzi |
| Počet adres | 16 v základní verzi |
| Řízení jasu | PWM |
| Konfigurace | Pomocí AT příkazů a Jumper spojkami |
| Měření napětí | 5-15V |
| Řízení teček | Samostatně tečka na zobrazovači + výstup pro dvojtečky |


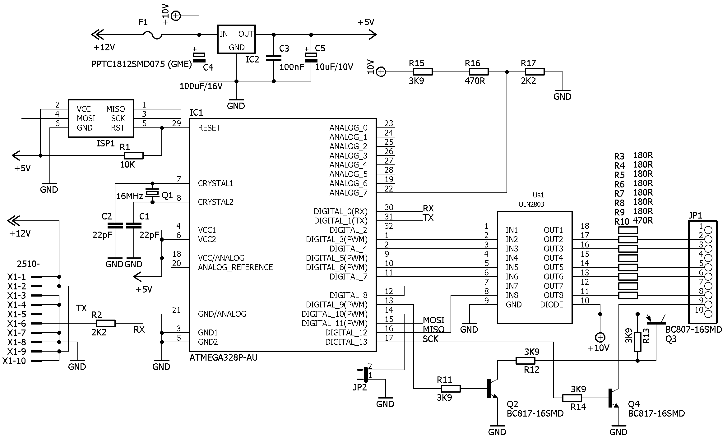
Při osazování je třeba pracovat pečlivě, aby nedošlo k záměně některé součástky, případně nedošlo ke zkratu vlivem pájení. Vývody zobrazovacího prvku můžeme zapájet přímo do PCB nebo můžeme osadit vhodný konektor na pozici JP1. Důležité je upozornit na fakt, že hodnoty některých součástek jsou pouze orientační, zejména rezistorů R3-R10 a je nutné je přizpůsobit zamýšlenému použití (v tomto případě použitému zobrazovacímu prvku).
Výkresy plošného spoje neuvádím, protože jde o spoj oboustranný s prokovenými otvory a jeho výroba z obrázkové dokumentace není možná. Nicméně v dokumentaci na konci článku najdete kompletní projektovou dokumentaci pro program Eagle v7.7, odkud si následně můžete vyexportovat potřebná data.
| JP1 | - Připojení zobrazovacího prvku |
| JP1-1 | - Segment A |
| JP1-2 | - Segment B |
| JP1-3 | - Segment C |
| JP1-4 | - Segment D |
| JP1-5 | - Segment E |
| JP1-6 | - Segment F |
| JP1-7 | - Segment G |
| JP1-8 | - Segment DP |
| JP1-9 | - Ovládání dvojtečky : |
| JP1-10 | - ANODA zobrazovacího prvku |
| JP2 | - Volba komunikačního protokolu |
| JP2-Osazen | - Stará verze protokolu bez podpory AT příkazů (One-Byte) |
| JP2-Neosazen | - Nová verze protokolu s podporou AT příkazů (Multi-Byte) |
| ISP1 | - Servisní konektor |
| ISP1-1 | - MISO |
| ISP1-2 | - VCC (+5V) |
| ISP1-3 | - SCK |
| ISP1-4 | - MOSI (uzemněním volba komunikační rychlosti 19,2kbps) |
| ISP1-5 | - RESET |
| ISP1-6 | - GND |
| X1 | - Interface |
| X1-1 | - +12V napájení |
| X1-2 | - +12V napájení |
| X1-3 | - GND |
| X1-4 | - GND |
| X1-5 | - TX (UART) |
| X1-6 | - RX (UART) |
| X1-7 | - GND |
| X1-8 | - GND |
| X1-9 | - +12V napájení |
| X1-10 | - +12V napájení |
Před zařazením zobrazovače do většího celku, jako je například displej, je nutno jednotlivé zobrazovače správně nastavit. V současnosti je možno upravovat následující parametry:
Jas zobrazovače, Adresu zobrazovače, Komunikační rychlost a Diagnostiku. Následně tedy popíšu nastavení těchto parametrů pomocí AT příkazů. Aby bylo ovládání pomocí AT příkazů možné, je nutné přepnout zobrazovač do režimu Multi-Byte (JP2 není osazen).
Každý AT příkaz (AT-Jas255*) se skládá z návěští AT-, za návěštím následuje již daný příkaz například Jas. Některé příkazy obsahují ještě navíc parametr 255. Konec příkazu je pak označen symbolem hvězdičky *.
AT-Jas255* - Tímto příkazem se nastavuje jas zobrazovacího prvku. Řízení jasu se provádí pomocí PWM a proto je možno nastavit hodnotu 0-255. Přičemž čím větší je hodnota, tím větší je výsledný jas. Nastavení se projeví okamžitě.
AT-Adresa3* - Tímto příkazem nastavujeme adresu daného zobrazovače. Momentálně je podporováno 16 adres, přičemž adresy 0 a 8 jsou pevně přiděleny pro ovládání dvojteček, z libovolného zobrazovače při použití protokolu One-Byte. Pokud je tato adresa nastavena zobrazovači, bude přenášet blikání dvojtečky na segment DP a G. Přičemž každý zobrazovač bez ohledu na nastavenou adresu bude na vývodu JP1-9 přenášet stav dvojtečky (pokud je nastaven protokol One-Byte).
AT-Baud19200* - Tímto příkazem se nastavuje komunikační rychlost. Podporovány jsou následující rychlosti: 1200, 2400, 4800, 9600, 19200, 38400, 57600. Pokus o nastavení jiné než podporované rychlosti bude mít za následek chybové hlášení. Nastavení komunikační rychlosti se neprojeví okamžitě, ale teprve až po potvrzení příkazem AT-Save* a restartu zobrazovače.
AT-Diag0* - Tímto příkazem je možno zapnout automatické diagnostické zprávy. Parametr 1 diagnostiku zapne a parametr 0 zase vypne. Toto se za běžného provozu nepoužívá a slouží to spíše pro ladění programu. Nastavení se projeví okamžitě.
AT-Info* - Tímto příkazem si můžeme nechat vypsat veškerá nastavení a hodnoty, uložené v zobrazovači. A to včetně aktuální hodnoty napájecího napětí nebo verze firmware.
AT-Save* - Tímto příkazem uložíme všechny nastavené hodnoty do EEPROM, takže v případě restartu zobrazovače budou obnoveny. Pokud bychom to neudělaly hodnoty, které jsme předtím zeditovaly, by byly platné pouze do prvního restartu a poté by se obnovily staré hodnoty uložení v EEPROM.
Ovládání zobrazovače je poměrně jednoduché. Momentálně je podporován pouze protokol One-Byte, což je stará verze kompatibilní se všemi dosud publikovanými zařízeními, která podporují výstup pro velký displej (Stopky, GPS hodiny atd.) Takže k těmto zařízením je možno zobrazovače připojit.
Samozřejmě můžete použít i vlastní zařízení, které bude posílat data do zobrazovačů. Z tohoto důvodu si prostudujte tabulku s popisem protokolu jenž je přiložena. Pro jednoduché testy lze použít nějaký sériový terminál.
Jak už jsem zmínil, data se do displeje zasílají přes rozhraní UART. Pro komunikaci byl vytvořen jednoduchý protokol, který používá 1byte. V tomto bytu je uložena adresa zobrazovače a znak, který se na něm má zobrazit. Zobrazovat je možno následující znaky: („NIC“, 0,1,2,3,4,5,6,7,8,9,L,P,U,E,-). Znak NIC znamená, že daný zobrazovač je vypnutý a nezobrazuje se na něm nic. Následují čísla, několik písmen a pomlčka. Adresa a zobrazovaný znak jsou v bytu rozděleny tak, že nižší 4bity jsou ADRESA a vyšší 4bity jsou zobrazovaný ZNAK. Teoreticky je možno použít až 16 adres. Pro lepší orientaci jsem přidal tabulku s významem jednotlivých bitů v odesílaném bytu.
Dobře se v tom dá orientovat, pokud budeme hodnoty zapisovat v HEX formátu. Pro pochopení uvedu několik příkladů. Pokud chceme například na zobrazovač s adresou 1 odeslat číslo 6, bude odeslaný byte vypadat takto 71h, kde 7 je právě hodnota znaku 6 (Zde si můžete všimnout, že je hodnota znaku vždy o jedna vyšší než co se skutečně zobrazí. To je způsobeno posunem, neboť 0 nereprezentuje nulu, ale hodnotu NIC, tedy zhasnutý zobrazovač. Tím pádem znak 0 na displeji, reprezentuje číslo 1 a tak dále.) a 1 je adresa jedna, tedy zobrazovač 1. Když budeme chtít na displej zapsat čísla 123456, odešleme následující: 71h 62h 53h 44h 35h a 26h. Budeme-li chtít zhasnout celý display, odešleme: 01h 02h 03h 04h 05h 06h. Myslím, že je to poměrně jasné a po prostudování tabulky není co dodat. Přesto přidám ještě obrázek z terminálu, kde je patrné nastavení komunikační rychlosti a sekvence znaků pro zhasnutí celého displeje (pole Data input).
Veškerá data, která jsou do displeje odeslána, jsou uložena a displej je zobrazuje stále, dokud nejsou přepsána novějšími daty, nebo dokud nedojde k restartu displeje. Není tedy nutné neustále posílat data do displeje. Stačí poslat pouze změnu na konkrétní zobrazovač. Pokud by jste chtěli odeslat do displeje nějaká neplatná data (nejspíše se špatnou adresou), bude je ignorovat a stav se nezmění.
Pro tuto konstrukci jsem vytvořil i krabičku ve formě 7mi segmentového zobrazovače. Krabičku lze vytisknout na 3D tiskárně. Jednotlivé segmenty vytiskneme z bílého plastu a krabičku s víčkem pak z plastu černého. Do jednotlivých segmentů vtlačíme LED diody, které propojíme do série (dobře patrné je to na obrázcích). Následně tyto segmenty vložíme do krabičky a zalepíme například tavnou pistolí. Pak už stačí jen jednotlivé diody segmentů propojit do elektroniky, kterou přišroubujeme šrouby M2 do krabičky. Zadní kryt můžeme také přišroubovat šrouby M3 nebo jednoduše zalepit. Tím nám vznikne kompletní zobrazovač, který můžeme namontovat do většího displeje. Všechny konektory jsou zezadu dobře přístupné, takže propojení zobrazovačů plochým kabelem nečiní žádné potíže.
Tímto způsobem můžeme zkonstruovat různě velké zobrazovače. U menších můžeme použít LED diody a u větších pak LED pásky.
No a na závěr si zde můžete stáhnout veškerou dokumentaci pro stavbu. Je zde i projekt pro Eagle.
DOWNLOAD - Včetně programu pro procesor
Diskusi pro tuto konstrukci najdete ZDE.
Pokud Vás tato konstrukce zaujala nebo Vám dobře slouží, můžete ji podpořit volitelnou částkou. Stačí kliknout na tlačítko DONATE, zadat požadovanou částku, kterou chcete přispět na další rozvoj této a jiných konstrukcí, poté stiskněte Update Total a přihlaste se k odeslání příspěvku. Za jakékoli příspěvky předem děkuji a věřím, že zde najdete mnoho dalších zajímavých konstrukcí, které třeba vzniknou právě díky Vám.
Tato konstrukce je z mé hlavy a proto není povoleno bez mého souhlasu přejímání na jiné stránky nebo komerční využití. Je povoleno se pouze odkazovat na tento web a tuto konstrukci. Pro více informací mne stačí kontaktovat. Zároveň nepřebírám jakoukoli odpovědnost za chování zařízení a případné škody spůsobené použitím tohoto zařízení, ať by byly jakéhokoli rázu. Zařízení je určeno pouze k užití pro vlastní potřebu. V této konstrukci je použit program (program mikrokontroleru), na který se vztahují autorská práva. Na program je udělena zdarma licence na jeho užití pro vlastní potřebu. Jakýkoli prodej není bez souhlasu autora možný.